7. 劈理与线理

7.1. 劈理

劈理是岩石变形时产生的将岩石按一定方向分割成平行密集的薄片或薄板的次生面状构造

7.1.1. 劈理的结构特点与分类

劈理的结构:

域结构:岩石中劈理域和微劈石相间平行排列。

  • 劈理域:由层状硅酸盐或不溶残余物质富集成的平行或交织状薄条带或薄膜。

  • 微劈石:夹于劈理域间的窄的平板状或透镜状的岩片,亦称透镜域。

../../_images/劈理的结构.png

劈理的分类:

  • 根据结构成因分类:

    ../../_images/劈理.png
  • 根据劈理的结构形态分类

    • 连续劈理

      岩石中矿物均匀分布,全部定向,或劈理域宽度极小,以致于只能借助显微镜才能分辨劈理域和微劈石的劈理。又进一步分为板劈理、千枚理和片理。流劈理属于连续劈理。

    • 不连续劈理

      劈理域具有明显间隔,用肉眼就能直接鉴别劈理域和微劈石的劈理。又进一步分为褶劈理和间隔劈理。破劈理和滑劈理属于不连续劈理。

7.1.2. 劈理的成因

根据时间对面理构造进行标定:

  • \(S_0\):岩石形成时的原始面理

  • \(S_1\):第一期变形形成的面理(劈理)

  • \(S_n\):第 n 期变形形成的面理

备注

滑劈理至少是 \(S_2\)

劈理的成因有一下几种:

  1. 机械旋转:片状、板状矿物在应力作用下的旋转造成定向,形成劈理域。

  2. 重结晶:片状、板状矿物在应力作用下的定向重结晶造成定向,形成劈理域。

  3. 压溶作用:在垂直最大压缩方向的颗粒边界上被溶解出的物质向低应力区迁移和堆积。

    备注

    流劈理、褶劈理、缝合线构造都与压溶作用有关

  4. 晶体塑性变形:变形岩石中矿物颗粒通过晶体塑性变形作用,促使扁平状或长条状颗粒沿着应变椭球体XY主应变面平行排列,获得晶体优选方位,从而构成岩石中连续的面理或流劈理。

7.1.3. 面理置换

面理置换是指岩石在变形过程中,新面理替换旧面理的现象。

新形成的面理往往是劈理,而先存面理可以是劈理(如流劈理),也可以是层理。

在发生面理置换的情况下,成分层是识别原始层理的可靠标志。

../../_images/面理置换.png

7.2. 线理

线理是岩石中发育的一般具有 透入性 的线状构造。

../../_images/线理.png

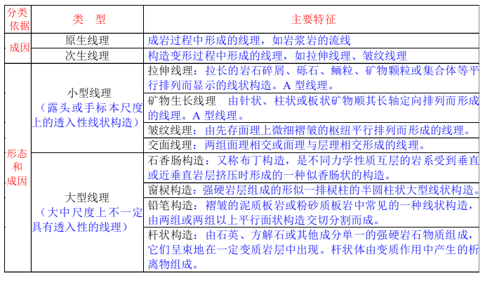
线理的分类

../../_images/线理分类.png

线理的运动学分类

  1. A型线理:线理延伸方向与物质运动方向平行的线理,如擦痕和拉伸线理。

  2. B型线理:线理延伸方向与物质运动方向垂直的线理,如皱纹线理、杆状构造等。